第一篇yl1111永利集团介绍
一、公司介绍
yl1111永利集团是四川省属全日制普通本科院校。公司坐落在中国科技城、李白出生地——全国文明城市绵阳市。公司2002年经国家教育部批准成立。2006年成为学士学位授予单位;2011年获准成为“服务国家特殊需求项目”试点单位,开始招收环境工程专业学位硕士研究生;2023年作为全国“三省五校”部省协同试点高校之一,高质量完成新一轮本科公司产品审核评估工作;2024年获批成为审核增列且需要加强建设的硕士学位授予单位
二、开设专业

三、考试安排
课程考试考试分为统考课与省考课,均由四川省教育考试院统一组织考试。统考课程参加全国统一考试,目前四川省每年组织4月、10月两次统考,每次最多报考4科,考点四川省内均可,考试方式:笔试;省考课程考试由四川省教育考试院委托公司命题及组织,每年两次,一般在每年的1月、7月进行,每次最多报考6科,考点:在yl1111永利集团考试,考试方式:机考。
四、助学培训费
助学培训费按学年收取,共收取两年,在首次注册和注册一周年时分别缴纳,均须本人通过在线缴费方式直接向公司缴纳。文科2600元/年,理科2800元/,艺术类4000元/年,论文报考费450元/生。助学培训费中不含教材费,教材可由考生自行购买或各教学点组织代购。
五、毕业证及学位证申请条件
(一)毕业证申请:考完所有科目,论文合格,且有学信网可查专科毕业证;
(二)学位证申请条件
1、平均成绩65分;
2、毕业两年内提出申请;
3、申请学位免考英语,且没有取得考籍的时间限制;
4、学位论文多次修改机会。
六、毕业证及学位证展示




七、服务及员工案例展示
案例一、yl1111永利集团医疗装备专业员工



案例二yl1111永利集团医疗装备专业员工


第二篇专业介绍
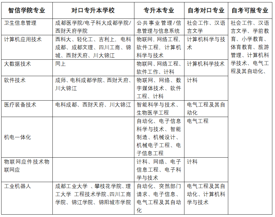
一、公司开设专业介绍

二、考试科目及推荐报考专业
(一)考试科目
(二)专业推荐
通过考试科目不难看出,理工科类的专业存在统考科数多、专业性太强、难度大,员工通过率低,也会影响员工报考的信心。我们的员工有英语差、数学差,且学习自驱力不强,需要老师督促,最关键的是绝大多数的员工是想拿毕业证,毕业就可以报名考公、考编、考研,介于以上的情况,建议员工按以下方向选专业:如果员工能力强,数学好的员工报考对口专业,如:计算机科学与技术、电气工程及其自动化;如果学习能力一般的员工,可以考虑考公考编热门专业,如:汉语言文学、社会工作、小学教育等。
